体育游戏app平台这是搪塞行业支持期的一种“战术性缓冲”战略-开云kaiyun登录入口登录APP下载(中国)官方网站
发布日期:2026-03-11 08:16 点击次数:107


还债路漫漫。
作家 | 松涛
无人不晓,万科如今已是欠债累累。虽说接连几笔债券缓期告捷,对万科而言算得上是好音讯,但这背后,其实也涌现了它自己偿债智商的络续下滑。
值得一提的是,除了摆在明面上的债务,万科还为其控股子公司、联营公司以及其他关联方提供了大畛域担保。
放抄本年1月末,万科的担保余额还是高达954.58亿元,占其2024年末经审计包摄于上市公司鼓动净财富的47.1%。
换句话说,万科手里还持着近千亿的潜在债务。
而在这笔近千亿的宽广担保中,有97.4%是为其控股子公司提供的。这意味着,万科的风险,绝大多数其实来自里面。

万科3.23亿贷款续贷一年
近日,据谋划媒体音讯,万科一笔3.23亿元的贷款告捷续贷一年。

图源:同花顺
具体来说,是万科的两家控股子公司悉数3.23亿的贷款告捷获取缓期。
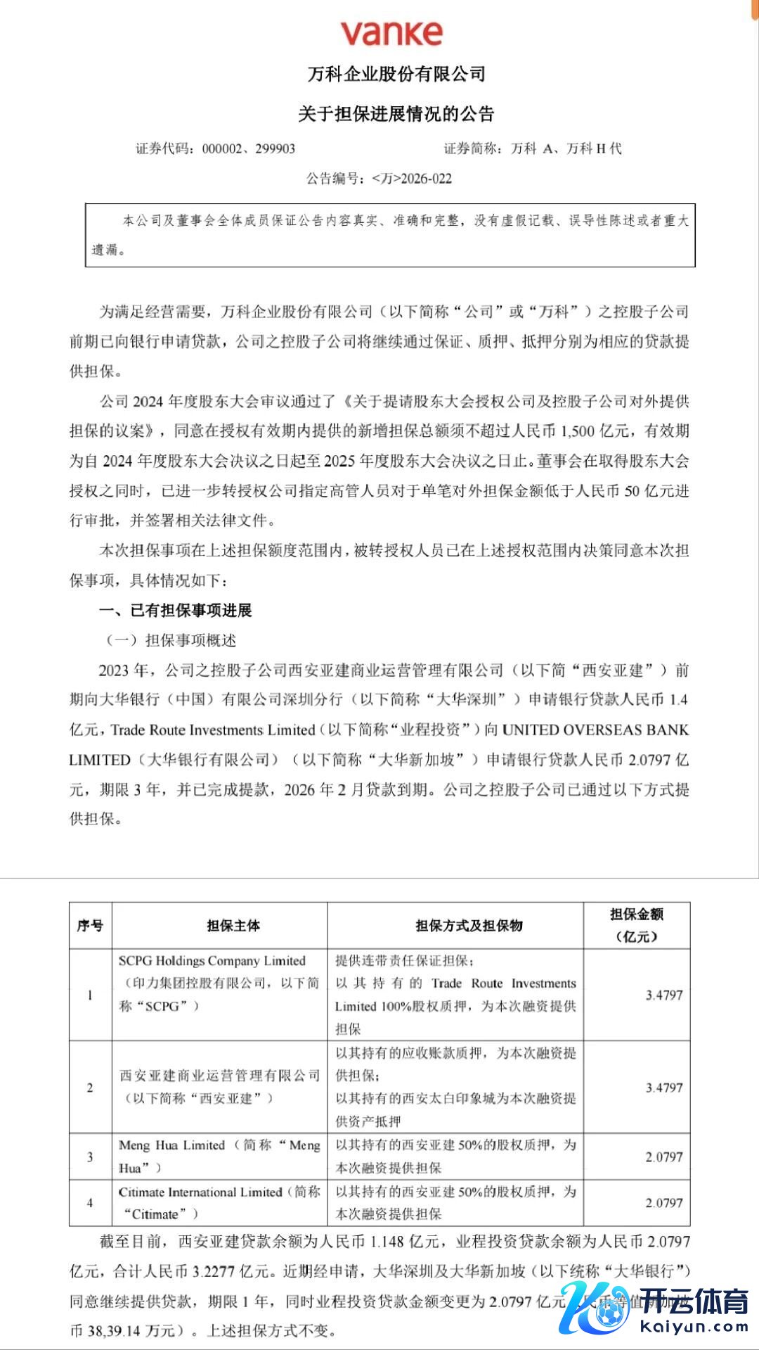
2023年,万科控股子公司西安亚建向大华银行(中国)深圳分行央求了一笔1.4亿元东谈主民币贷款,而另一家控股子公司业程投资则向大华银行新加坡分行央求了一笔等值约2.0797亿元东谈主民币的贷款。两笔贷款期限均为3年,况且皆完成了支款。
三年后款项到期,进程协商,银行容许万科控股子公司续贷1年,况且续贷的担保神志与蓝本保持一致,不加多新的担保条目。
那么问题来了,续贷的担保靠什么撑持呢?
据万科公告,续贷担保方包括印力集团、西安亚建及谋划境外主体,通过保证、股权质押、财富典质等神志提供担保。

图源:万科公告
从中咱们不丢丑出,银行快意续贷,并不是万科的现款流有多充沛,而是因为这些看得见摸得着的“硬财富”。
毫无疑问,这次续贷为万科在西安等谋划项规划运营争取到了可贵的缓冲期,有助于缓解短期的资金流动性压力。
但如果深剖借款方的财务数据,情况就莫得那么乐不雅了。
2025年,西安亚建全年净利润为-1180.98万元,2026年1月主业络续失血,单月连续赔本167.95万元;业程投资情况更为严峻,摒弃2026年1月底,其净财富-2053.50万元,还是处于资不抵债的状态。

图源:万科公告
总体来看,这次续贷的实质不是新增融资,而是风险后置。通过缓期,万科把本该2026年2月涌现的风险往后推了一年。诚然担保神志不变,银行风险敞口没扩大,但对万科来说,风险没湮灭,仅仅暂时封存。
谋区分析指出,这是搪塞行业支持期的一种“战术性缓冲”战略。此前,万科就对我方多笔临期债务进行了缓期。
1月20日,万科发布公告称,“21万科02”2026年第一次债券持有东谈主会议决议议案四“对于支持‘21万科02’回售部分债券本息兑付安排、加多固定兑付安排、提供增信范例的议案”通过。

图源:万科公告
而这笔债券的缓期之路并不是一帆风顺的。万科之前屡次支持有规划,从最初的无首付无增信,到厚重加多小额兑付、明确增信办法,最终才换来债权东谈主点头。
在此基础上,万科赶快复制形状,支持另外两笔债券的缓期有规划。
1月28日,万科发布公告示意,债券“22万科MTN004”与“22万科MTN005”缓期有规划均以100%的高票率通过。


图源:万科公告
至此,万科“以时分换空间”的战略初步收效,况且为自己明天债券的缓期和同业提供了参考。
值得一提的是,在这次续贷告捷的音讯中,有一个细节值得单独拎出来看:业程投资那笔贷款的金额,被变更为“2.0797亿元东谈主民币等值新加坡币3839.14万元”。

图源:万科公告
名义上,这仅仅一次币种换算的时刻支持。但市集分析宽广以为,这并非浅易的司帐操作,而是万科藏匿汇率波动风险的技巧。
从当今的货币市集来看,东谈主民币正处于“增值通谈”中。市集对东谈主民币明天的发展持乐不雅格调,以为明天绝顶一段时安分,东谈主民币仍有顺心增值空间。
在这一基础上,这次续贷金额的货币换算就显得十分有深意了。
如果不进行换算,用东谈主民币进行还债的话,那么在东谈主民币增值的情况下,万科要偿还的新加坡币就势必加多,无形中加剧返璧务服务。
而换算事后,万科需要偿还的新加坡币就成了定数,当东谈主民币增值时,其就不错用更少的东谈主民币筹议饱胀偿债的新加坡币,债务服务也天然松开。
总的来说即是,这一变更透顶摒除了汇率带来的偿债金额不笃定性,兑现了“风险对冲”。
值得一提的是,有分析指出,万科此举概况率与其早年一次履历联系。
2018年东谈主民币贬值周期,万科因持有大量外币(主若是好意思元)债,一度产生约13.2亿元汇兑损失。
在赔本激勉关心的同期,万科里面也运转重新扫视汇率风险处分体系。
而后,万科显露加强了对冲操作。
到2019年上半年,通过有用的套期保值战略,万科不仅抹平赔本,还兑现3.06亿元汇兑收益,从“赔本王”变成“收益王”。这一行变,解说了其风险处分战略的有用性。
是以,回到这次贷款币种支持,名义是小操作,实则是万科在财务处分上邃密化运作的体现,在某种进度上也反应了其在压力之下仍保持着的某种定力。
回过火看,万科这次续贷告捷,名义上是银行给了时分、财富发达了作用、续贷告成落地;但往深里拆解,其实还掩盖着汇率风险的对冲和债务缓期战略的延续。
最终所涌现的,是万科所濒临的严峻危险。对于万科来说,用一年时分换来的缓冲期,能不行变成委果的喘气空间,还有待时分的考据。

万科担保余额高达954.58亿,占比47.1%
除了续贷告捷的音讯外,万科还在公告中流露了一组要道数据:摒弃2026年1月末,万科及控股子公司担保余额为954.58亿元,占2024年末经审计包摄于上市公司鼓动净财富的47.1%。
本次续贷落地后,万科及控股子公司的担保金额将为957.80亿元,占比升至47.26%。

图源:万科公告
所谓的“担保金额”,鄙俗贯穿即是万科为旗下子公司融资所提供的信用背书总数。经常来说,这属于一种“或有欠债”。当被担保的子公司明天无法按时偿债,万科行为担保方就需要实行代偿义务。
天然,担保并不代表这些债务还是形成推行损失,而是万科当今承担的、潜在的最大代偿服务。
47.26%的担保占比意味着什么?
直不雅来看,万科每100元净财富的背后,对应着约47元的对外担保。这一比例已接近净财富畛域的半数,处于不低的水平。
不外,从轨制安排上看,万科仍保留了一定的腾挪空间。凭据2024年鼓动大会的授权,公司可在有用期内提供不最初1500亿元的新增担保总数。刻下957.8亿元的担保畛域,仍显露低于这一授权上限。
再来看担保结构。
在957.8亿元担保总数中,为控股子公司提供的担保高达930.03亿元,占比97.4%;为联营、相助公司担保的为15.72亿元,占1.6%;为其他公司担保的仅8.83亿元,占比0.9%。
也即是说,万科的担保风险高度聚会在自家“大众庭”里面,并莫得大畛域外溢到那些不章程的关联方。
对万科来说,这种结构故意也有弊。一方面如果某个子公司打算不善,风险会顺利传导至母公司,且莫得外部缓冲垫;但另一方面,风险相对阻塞,便于万科合资支持资金、聚会管控,不至于被不受控的外部企业牵累。
值得一提的是,万科公告中还流露了一个费事的正面信息——“无过期担保事项”。这标明,尽管万科担保畛域弘大,但当今统统被担保方均按时实行偿债义务,担保义务尚未被推行触发,信用纪录保持考究,并莫得形成实质性负约。
总体来看,万科的担保现象不错空洞为:畛域大、结构聚会、暂无负约,但个体风险已现。
与此同期,47.1%的担保比例折射出万科在刻下环境下的战略选拔,但愿通过里面信用协同,维系通盘体系资金链的褂讪。这一方面体现了集团为子公司“输血”的智商,另一方面也意味着财务资源被大量占用,明天的财务弹性正在收窄。
万科的路体育游戏app平台,依旧不好走。